Республика Беларусь,
г. Минск, ул. Селицкого 21к - центральный склад
Пн-пт с 8:00 до 17:00
Меню
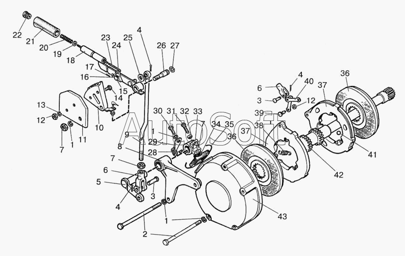
70-3507140 Тяга
Наименование: Тяга 70-3507140
Каталожный номер: 70-3507140
Производитель: RSTA
Код товара: 5886
Доставка: по всей Беларуси
Остаток: под заказ

Нашли не точность в описании товара? сообщить администратору.

+375 (44) 770-80-78 +375 (29) 747-80-78
* Выставить счет, получить техническую информацию и стоимость
Заказать деталь Онлайн
Описание
Наличие на филиалах
Применяемость
Заменить на СТО

Тяга 70-3507140 производства RSTA (РФ), Код для заказа: 5886

Марка Модель Кат.номер Наим. по каталогу Чертеж
МАЗ МАЗ-6317 6317-3507140 Валик Тормоз стояночный Чертеж Тормоз стояночный
МАЗ МАЗ-5335 (2004) 500А-3507140 Рычаг промежуточный Тормоз стояночный Чертеж Тормоз стояночный
УралАЗ УРАЛ-4320-31 4320-3507140 Валик с рычагом Стояночный тормоз Чертеж Стояночный тормоз
УралАЗ УРАЛ-5557 4320-3507140 Валик с рычагом Стояночный тормоз Чертеж Стояночный тормоз
УралАЗ УРАЛ-4320-31 4320-3507140 Валик с рычагом Стояночный тормоз
УралАЗ УРАЛ-4320-41 4320-3507140 Валик с рычагом Стояночный тормоз
УралАЗ УРАЛ-43203-10 4320-3507140 Валик с рычагом Стояночный тормоз Чертеж Стояночный тормоз
УралАЗ УРАЛ-43206-41 5323-3507140-01 Валик с рычагом Стояночный тормоз Чертеж Стояночный тормоз
УралАЗ УРАЛ-532301 5323-3507140-01 Валик с рычагом Стояночный тормоз
УралАЗ УРАЛ-55571-40 (2010) 4320-3507140 Валик с рычагом Стояночный тормоз
УралАЗ УРАЛ-5557-40 4320-3507140 Валик с рычагом Стояночный тормоз
МТЗ МТЗ-80 (1998) 70-3507140 Тяга в сборе Управление стояночно-запасным тормозом
МТЗ МТЗ-822 (2008) 822-3507140 Тяга (6, 7, 9) Тормоз стояночно-запасной. Управление стояночно-запасным тормозом Чертеж Тормоз стояночно-запасной. Управление стояночно-запасным тормозом
МТЗ МТЗ-822 (2008) 923-3507140 Тяга Тормоз стояночно-запасной. Управление стояночно-запасным тормозом Чертеж Тормоз стояночно-запасной. Управление стояночно-запасным тормозом
МТЗ МТЗ-822 (2008) 923-3507140 Тяга Тормоз стояночно-запасной. Управление стояночно-запасным тормозом Чертеж Тормоз стояночно-запасной. Управление стояночно-запасным тормозом
МТЗ МТЗ-922 (2008) 822-3507140 Тяга (6, 7, 9) Тормоз стояночно-запасной. Управление стояночно-запасным тормозом Чертеж Тормоз стояночно-запасной. Управление стояночно-запасным тормозом
МТЗ МТЗ-922 (2008) 923-3507140 Тяга Тормоз стояночно-запасной. Управление стояночно-запасным тормозом Чертеж Тормоз стояночно-запасной. Управление стояночно-запасным тормозом
МТЗ МТЗ-922 (2008) 923-3507140 Тяга Тормоз стояночно-запасной. Управление стояночно-запасным тормозом
МТЗ МТЗ-923 (2008) 822-3507140 Тяга (6, 7, 9) Тормоз стояночно-запасной. Управление стояночно-запасным тормозом
МТЗ МТЗ-923 (2008) 923-3507140 Тяга Тормоз стояночно-запасной. Управление стояночно-запасным тормозом
Товары из этой категории
Диск тормозной 70-3502040-01 БЗТДиА 70-3502040-01
Диск тормозной 70-3502040-01 БЗТДиА
Каталожный номер 70-3502040-01
Производитель БЗТДиА БЗТДиА
Код 00-ГР026104
Доставка по всей Беларуси
Доступность остатки на филиалах Остатки на филиалах
Остаток: г.Минск, ул.Селицкого 21к В наличии
Склад Адрес Контакт Остатки
г. Минск ул. Селицкого, 21к +375 (44) 770-80-78 ( Много )
Схема проезда
г. Осиповичи ул. Короткая, 11 +375 (29) 165-60-07 ( Много )
Схема проезда
г. Ошмяны ул. Льнозоводская 3 +375 (44) 770-80-91 ( Средне )
Схема проезда
Диск тормозной МТЗ D-176мм 50-3502040А
Диск тормозной МТЗ D-176мм
Каталожный номер 50-3502040А
Производитель RCZP LTD RCZP LTD
Код 22192
Доставка по всей Беларуси
Доступность остатки на филиалах Остатки на филиалах
Остаток В наличии
Склад Адрес Контакт Остатки
г. Кричев ул. Комсомольская, 126 +375 (29) 628-88-42 ( Мало )
Схема проезда
Цилиндр тормозной рабочий 1522-3503550
Цилиндр тормозной рабочий
Каталожный номер 1522-3503550
Производитель RSTA RSTA
Код 23437
Доставка по всей Беларуси
Доступность остатки на филиалах Остатки на филиалах
Остаток В наличии
Склад Адрес Контакт Остатки
Маслопровод компрессора (L=352мм) 240-3509150
Маслопровод компрессора (L=352мм)
Каталожный номер 240-3509150
Производитель RSTA RSTA
Код 14249
Доставка по всей Беларуси
Доступность остатки на филиалах Остатки на филиалах
Остаток: г.Минск, ул.Селицкого 21к В наличии
Склад Адрес Контакт Остатки
г. Минск ул. Селицкого, 21к +375 (44) 770-80-78 ( Много )
Схема проезда
г. Барановичи ул. Бадака, 27Б +375 (29) 350-33-47 ( Средне )
Схема проезда
г. Берёза ул. Красноармейская, 89/11 +375 (29) 676-70-71 ( Средне )
Схема проезда
г. Бобруйск ул. Гоголя, 181/1-6 +375 (29) 630-05-01 ( Средне )
Схема проезда
г. Бобруйск ул. Орловского, 22к3 +375 (29) 345-37-07 ( Средне )
Схема проезда
г. Борисов ул. Демина, 2а +375 (44) 560-99-75 ( Средне )
Схема проезда
г. Витебск ул. Правды, 33 +375 (44) 770-80-87 ( Средне )
Схема проезда
г. Глубокое ул. Энгельса, 22 +375 (44) 505-71-40 ( Средне )
Схема проезда
г. Горки ул.Мира, д.51а/1 +375 (44) 565-33-61 ( Средне )
Схема проезда
г. Гродно ул. Карского, 35 +375 (44) 770-70-21 ( Средне )
Схема проезда
г. Дрогичин ул. Юбилейная, 42 +375 (29) 682-17-13 ( Средне )
Схема проезда
г. Житковичи ул. Комсомольская, 49 +375 (29) 394-82-52 ( Средне )
Схема проезда
г. Ивацевичи ул. Загородная, 6А +375 (29) 188-59-01 ( Средне )
Схема проезда
г. Кобрин ул. Пролетарская, 177А +375 (44) 588-10-80 ( Средне )
Схема проезда
г. Кричев ул. Комсомольская, 126 +375 (29) 628-88-42 ( Мало )
Схема проезда
г. Лельчицы ул. Советская, д.96/1 +375 (29) 346-98-96 ( Средне )
Схема проезда
г. Лепель ул. Лобанка, 43 +375 (44) 778-65-21 ( Средне )
Схема проезда
г. Лунинец ул.Красная, 175а +375 (44) 721-46-74 ( Мало )
Схема проезда
г. Могилев ул. Габровская 11Б +375 (29) 662-02-16 ( Мало )
Схема проезда
г. Мозырь промузел Козенки +375 (44) 731-94-60 ( Средне )
Схема проезда
г. Молодечно ул. Галицкого, 14 +375 (44) 567-28-47 ( Средне )
Схема проезда
г. Несвиж ул. Кутузова, 2 +375 (29) 394-82-48 ( Мало )
Схема проезда
г. Новогрудок ул. Индустриальная, 3 +375 (44) 729-39-19 ( Средне )
Схема проезда
г. Осиповичи ул. Короткая, 11 +375 (29) 165-60-07 ( Мало )
Схема проезда
г. Полоцк-2 ул. Шенягина, 52 +375 (29) 302-94-73 ( Средне )
Схема проезда
г. Полоцк-2 ул. Шенягина, 52 +375 (29) 302-94-73 ( Средне )
Схема проезда
г. Поставы ул. Советская, 69 +375 (44) 770-80-13 ( Средне )
Схема проезда
г. Пружаны ул. Макаренко, 21 +375 (29) 348-83-18 ( Мало )
Схема проезда
г. Слоним ул. Советская, 93а +375 (29) 394-82-01 ( Много )
Схема проезда
г. Сморгонь ул. Железнодорожная, 32 +375 (29) 671-02-10 ( Средне )
Схема проезда
г. Столин ул. Быковского, 29 +375 (33) 304-54-36 ( Мало )
Схема проезда
г. Щучин ул. Советская, 39 +375 (29) 177-29-70 ( Мало )
Схема проезда
Диск тормозной МТЗ-1221 85-3502040
Диск тормозной МТЗ-1221
Каталожный номер 85-3502040
Производитель RSTA RSTA
Код 14994
Доставка по всей Беларуси
Доступность остатки на филиалах Остатки на филиалах
Остаток В наличии
Склад Адрес Контакт Остатки
г. Бобруйск ул. Гоголя, 181/1-6 +375 (29) 630-05-01 ( Много )
Схема проезда
г. Витебск ул. Правды, 33 +375 (44) 770-80-87 ( Средне )
Схема проезда
г. Гродно ул. Карского, 35 +375 (44) 770-70-21 ( Мало )
Схема проезда
г. Дрогичин ул. Юбилейная, 42 +375 (29) 682-17-13 ( Мало )
Схема проезда
г. Житковичи ул. Комсомольская, 49 +375 (29) 394-82-52 ( Много )
Схема проезда
г. Кричев ул. Комсомольская, 126 +375 (29) 628-88-42 ( Средне )
Схема проезда
г. Лельчицы ул. Советская, д.96/1 +375 (29) 346-98-96 ( Средне )
Схема проезда
г. Лепель ул. Лобанка, 43 +375 (44) 778-65-21 ( Средне )
Схема проезда
г. Лунинец ул.Красная, 175а +375 (44) 721-46-74 ( Средне )
Схема проезда
г. Осиповичи ул. Короткая, 11 +375 (29) 165-60-07 ( Мало )
Схема проезда
г. Ошмяны ул. Льнозоводская 3 +375 (44) 770-80-91 ( Мало )
Схема проезда
г. Петриков ул. Первомайская, 124 +375 (33) 660-06-75 ( Средне )
Схема проезда
г. Полоцк-2 ул. Шенягина, 52 +375 (29) 302-94-73 ( Средне )
Схема проезда
г. Слоним ул. Советская, 93а +375 (29) 394-82-01 ( Средне )
Схема проезда