Республика Беларусь,
г. Минск, ул. Селицкого 21к - центральный склад
Пн-пт с 8:00 до 17:00
Меню
52-2308094 Штифт
Наименование: Штифт 52-2308094
Каталожный номер: 52-2308094
Производитель: RSTA
Код товара: 28433
Доставка: по всей Беларуси
Остаток: под заказ

Нашли не точность в описании товара? сообщить администратору.

+375 (44) 770-80-78 +375 (29) 747-80-78
* Выставить счет, получить техническую информацию и стоимость
Заказать деталь Онлайн
Описание
Наличие на филиалах
Применяемость
Заменить на СТО

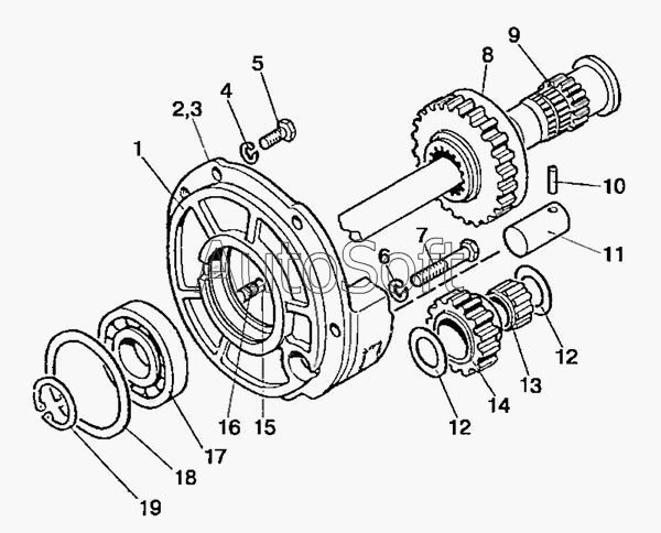
Штифт 52-2308094 производства RSTA (РФ), Код для заказа: 28433

Марка Модель Кат.номер Наим. по каталогу Чертеж
МТЗ МТЗ-80 (1998) 52-2308094 Штифт Карданный привод. Карданный вал переднего моста
МТЗ МТЗ-80 (1998) 52-2308094 Штифт Редуктор конечной передачи Чертеж Редуктор конечной передачи
МТЗ МТЗ-80 (1998) 52-2308094 Штифт Буксирное устройство
МТЗ МТЗ-100 52-2308094 Штифт Редуктор конечной передачи переднего ведущего моста Чертеж Редуктор конечной передачи переднего ведущего моста
МТЗ МТЗ-100 52-2308094 Штифт Буксирное устройство
МТЗ МТЗ-082 52-2308094 Штифт Управление рулевое 082-3405
МТЗ МТЗ-082 52-2308094 Штифт Управление рулевое (вариант) 082-3405 Чертеж Управление рулевое (вариант) 082-3405
МТЗ МТЗ-822 (2008) 52-2308094 Штифт Вал карданный. Промежуточная опора карданного вала
МТЗ МТЗ-922 (2008) 52-2308094 Штифт Вал карданный. Промежуточная опора карданного вала
МТЗ МТЗ-923 (2008) 52-2308094 Штифт Вал карданный. Промежуточная опора карданного вала Чертеж Вал карданный. Промежуточная опора карданного вала
МТЗ МТЗ-1005 (2008) 52-2308094 Штифт Буксирное устройство
МТЗ МТЗ-80 (2002) (2002) 52-2308094 Штифт 2203, 2209 Карданный вал. Промежуточная опора карданного вала.
МТЗ МТЗ-90/92 (2008) 52-2308094 Штифт Карданный вал. Промежуточная опора карданного вала (для трактора «БЕЛАРУС-92»)
МТЗ МЛПТ-354М (2008) 52-2308094 Штифт Корпус сцепления Чертеж Корпус сцепления
МТЗ МТЗ-80 (2009) (2009) 52-2308094 Штифт Корпус сцепления (реверс-редуктор) Чертеж Корпус сцепления (реверс-редуктор)
МТЗ МТЗ-80 (2009) (2009) 52-2308094 Штифт Карданный вал. Промежуточная опора карданного вала Чертеж Карданный вал. Промежуточная опора карданного вала
МТЗ МТЗ-570 (2010) 52-2308094 Штифт Синхронизированный реверс - редуктор
МТЗ МТЗ-570 (2010) 52-2308094 Штифт Карданный вал. Промежуточная опора карданного вала
МТЗ МТЗ-900/920/950/952 (2009) 52-2308094 Штифт Синхронизированный реверс - редуктор
МТЗ МТЗ-900/920/950/952 (2009) 52-2308094 Штифт Карданный вал. Промежуточная опора карданного вала (для Беларус - 920/920.2/920.3/952/952.2/952.3)
Товары из этой категории
Корпус гильзы шкворня 52-2308101
Корпус гильзы шкворня
Каталожный номер 52-2308101
Производитель RSTA RSTA
Код 14700
Доставка по всей Беларуси
Доступность остатки на филиалах Остатки на филиалах
Остаток: г.Минск, ул.Селицкого 21к В наличии
Склад Адрес Контакт Остатки
г. Минск ул. Селицкого, 21к +375 (44) 770-80-78 ( Много )
Схема проезда
г. Глубокое ул. Энгельса, 22 +375 (44) 505-71-40 ( Средне )
Схема проезда
г. Гомель ул. Барыкина, 291Б +375 (44) 514-15-30 ( Мало )
Схема проезда
г. Дрогичин ул. Юбилейная, 42 +375 (29) 682-17-13 ( Мало )
Схема проезда
г. Ивацевичи ул. Загородная, 6А +375 (29) 188-59-01 ( Мало )
Схема проезда
г. Новогрудок ул. Индустриальная, 3 +375 (44) 729-39-19 ( Средне )
Схема проезда
г. Ошмяны ул. Льнозоводская 3 +375 (44) 770-80-91 ( Мало )
Схема проезда
г. Полоцк-2 ул. Шенягина, 52 +375 (29) 302-94-73 ( Мало )
Схема проезда
г. Поставы ул. Советская, 69 +375 (44) 770-80-13 ( Средне )
Схема проезда
г. Столин ул. Быковского, 29 +375 (33) 304-54-36 ( Мало )
Схема проезда
Вал 52-2308063 вертикальный АГРОТЭК 52-2308063
Вал 52-2308063 вертикальный АГРОТЭК
Каталожный номер 52-2308063
Производитель АГРОТЭК АГРОТЭК
Код 00-ГР022966
Доставка по всей Беларуси
Доступность остатки на филиалах Остатки на филиалах
Остаток: г.Минск, ул.Селицкого 21к В наличии
Склад Адрес Контакт Остатки
г. Минск ул. Селицкого, 21к +375 (44) 770-80-78 ( Средне )
Схема проезда
г. Бобруйск ул. Орловского, 22к3 +375 (29) 345-37-07 ( Средне )
Схема проезда
г. Борисов ул. Демина, 2а +375 (44) 560-99-75 ( Мало )
Схема проезда
г. Витебск ул. Правды, 33 +375 (44) 770-80-87 ( Мало )
Схема проезда
г. Глубокое ул. Энгельса, 22 +375 (44) 505-71-40 ( Средне )
Схема проезда
г. Гомель ул. Барыкина, 291Б +375 (44) 514-15-30 ( Мало )
Схема проезда
г. Дрогичин ул. Юбилейная, 42 +375 (29) 682-17-13 ( Средне )
Схема проезда
г. Ивацевичи ул. Загородная, 6А +375 (29) 188-59-01 ( Средне )
Схема проезда
г. Лельчицы ул. Советская, д.96/1 +375 (29) 346-98-96 ( Мало )
Схема проезда
г. Лепель ул. Лобанка, 43 +375 (44) 778-65-21 ( Мало )
Схема проезда
г. Лунинец ул.Красная, 175а +375 (44) 721-46-74 ( Средне )
Схема проезда
г. Молодечно ул. Галицкого, 14 +375 (44) 567-28-47 ( Средне )
Схема проезда
г. Новогрудок ул. Индустриальная, 3 +375 (44) 729-39-19 ( Средне )
Схема проезда
г. Ошмяны ул. Льнозоводская 3 +375 (44) 770-80-91 ( Средне )
Схема проезда
г. Полоцк-2 ул. Шенягина, 52 +375 (29) 302-94-73 ( Мало )
Схема проезда
г. Полоцк-2 ул. Шенягина, 52 +375 (29) 302-94-73 ( Средне )
Схема проезда
г. Поставы ул. Советская, 69 +375 (44) 770-80-13 ( Средне )
Схема проезда
г. Слоним ул. Советская, 93а +375 (29) 394-82-01 ( Мало )
Схема проезда
г. Сморгонь ул. Железнодорожная, 32 +375 (29) 671-02-10 ( Мало )
Схема проезда
г. Столин ул. Быковского, 29 +375 (33) 304-54-36 ( Мало )
Схема проезда
Фланец редуктора МТЗ конечной передачи 1521-2308070
Фланец редуктора МТЗ конечной передачи
Каталожный номер 1521-2308070
Производитель RSTA RSTA
Код 15594
Доставка по всей Беларуси
Доступность остатки на филиалах Остатки на филиалах
Остаток В наличии
Склад Адрес Контакт Остатки
г. Борисов ул. Демина, 2а +375 (44) 560-99-75 ( Мало )
Схема проезда
г. Брест Тельминский с/с, 1Д/1, 1 км южнее д. Тельмы-2 +375 (44) 599-90-75 ( Мало )
Схема проезда
г. Глубокое ул. Энгельса, 22 +375 (44) 505-71-40 ( Мало )
Схема проезда
г. Дрогичин ул. Юбилейная, 42 +375 (29) 682-17-13 ( Мало )
Схема проезда
г. Ивацевичи ул. Загородная, 6А +375 (29) 188-59-01 ( Мало )
Схема проезда
г. Лепель ул. Лобанка, 43 +375 (44) 778-65-21 ( Средне )
Схема проезда
г. Несвиж ул. Кутузова, 2 +375 (29) 394-82-48 ( Мало )
Схема проезда
г. Новогрудок ул. Индустриальная, 3 +375 (44) 729-39-19 ( Мало )
Схема проезда
г. Полоцк-2 ул. Шенягина, 52 +375 (29) 302-94-73 ( Мало )
Схема проезда
г. Полоцк-2 ул. Шенягина, 52 +375 (29) 302-94-73 ( Мало )
Схема проезда
г. Поставы ул. Советская, 69 +375 (44) 770-80-13 ( Мало )
Схема проезда
Корпус левый 52-2308115-А2 МТЗ 52-2308115-А2
Корпус левый 52-2308115-А2 МТЗ
Каталожный номер 52-2308115-А2
Производитель МТЗ МТЗ
Код 15798
Доставка по всей Беларуси
Доступность остатки на филиалах Остатки на филиалах
Остаток: г.Минск, ул.Селицкого 21к В наличии
Склад Адрес Контакт Остатки
г. Минск ул. Селицкого, 21к +375 (44) 770-80-78 ( Средне )
Схема проезда
г. Ивацевичи ул. Загородная, 6А +375 (29) 188-59-01 ( Мало )
Схема проезда
г. Столин ул. Быковского, 29 +375 (33) 304-54-36 ( Мало )
Схема проезда
Фланец МТЗ на 8 шпилек без болтов 82-2308017
Фланец МТЗ на 8 шпилек без болтов
Каталожный номер 82-2308017
Производитель RSTA RSTA
Код 26818
Доставка по всей Беларуси
Доступность остатки на филиалах Остатки на филиалах
Остаток: г.Минск, ул.Селицкого 21к В наличии
Склад Адрес Контакт Остатки
г. Минск ул. Селицкого, 21к +375 (44) 770-80-78 ( Средне )
Схема проезда
г. Дрогичин ул. Юбилейная, 42 +375 (29) 682-17-13 ( Мало )
Схема проезда
г. Ивацевичи ул. Загородная, 6А +375 (29) 188-59-01 ( Мало )
Схема проезда